СПІВПРАЦЯ ІФНТУНГ та ТОВ «НВП ТЕХНОГАЗ»

Теоретичні знання підкріплені практичним досвідом являються найкращим результатом.

В рамках співпраці між кафедрою Автоматизації та комп’ютерно-інтегрованих технологій Івано-Франківського національного технічного університету нафти і газу та Товариством з обмеженою відповідальністю «НАУКОВО-ВИРОБНИЧЕ ПІДПРИЄМСТВО ТЕХНОГАЗ» у червні 2023 року була проведена зустріч, на яку були запрошені представники обох сторін а також студенти освітньо-професійної програми Автоматизація та комп’ютерно-інтегровані технології.

1

Представник від ТОВ «НВП ТЕХНОГАЗ» Василь Гусаровський детально розказав про компанію а також про види реалізованих об'єктів (магістральні нафтопроводи та газопроводи; споруди гірничопромислових та добувних підприємств; споруди підприємств нафтодобувної та газової промисловості).

2

Ґрунтовно розказав про виконувані для замовників проекти та про специфіку їх створення.

3456

Навів приклади 3D моделювання, яке призначене для ефективнішої передачі, обробки та перевірки документів на основі креслень.

789

 

News Cover Image
ТОВ «НВП ТЕХНОГАЗ»

Про актуальний стан галузі геоінформаційних технологій в Україні розповіла студентам випускниця кафедри ГБГ

Днями на кафедрі геотехногенної безпеки та геоінформатики  (ГБГ) відбулася зустріч студентів і викладачів з керівником ТОВ «Кайлас АЕРО/ГІС технології», випускницею кафедри 2017 року Оксаною Поною. Тематика онлайн-семінару  стосувалася таких навчальних дисциплін, як «Інтернет технології в картографії» і «Геоінформаційні системи і бази даних», «Сучасні технології ГІС».

Відомо, що сьогодні ГІС все ширше використовуються для вирішення різноманітних завдань землеустрою, містобудування, захисту навколишнього середовища, національної безпеки, для забезпечення прийняття управлінських рішень на різних рівнях.

Від фахівчині студенти дізналися про досвід різноманітних реалізованих проєктів в галузі геоінформаційних технологій (у тім числі і міжнародних), зокрема, роботу з даними LIDAR, створення баз геоданих у середовищі ArcGIS, оновлення цифрових топографічних карт різного масштабу, розробку WebGIS, на основі ArcGIS Server, яка надає користувачам не лише можливості візуалізації, але й ефективні інструменти управління просторовими даними.

Особливо цікавими були розглянуті питання щодо можливостей працевлаштування, кар’єрного шляху і найважливіших знань та навиків, необхідних майбутньому ГІС-фахівцю. Адже, на думку п. Оксани, особливістю роботи у сфері ГІС у першу чергу є постійне розширення і вдосконалення знань, освоєння нових тем і подолання викликів, продиктованих розвитком технологій і науки.

Пишаємося нашою випускницею і бажаємо подальших успіхів, розвитку і професійного зростання!

News Cover Image
1
News Images
1
2
3
4
5

Перемога в II турі Всеукраїнського конкурсу дипломних робіт (магістри)

 

Вітаємо керівника і  студентку з перемогою в II турі Всеукраїнського конкурсу дипломних робіт студентів закладів вищої освіти за напрямком «Менеджмент інноваційної діяльності» освітнього ступеня «магістр». Конкурс проводився на кафедрі економіки Кременчуцького національного університету імені Михайла Остроградського.

 

 

 

Додаткова інформація новин:

Ріка життя

Сьогодні ми сміливо можемо назвати так донорську кров. Адже кров не можна синтезувати чи чимось замінити, без неї немає шансів на виживання під час складних операцій внаслідок ДТП, хвороб, аварій, опіків та поранень. В Україні критичних ситуацій, коли запаси крові вкрай потрібні, побільшало після повномасштабного вторгнення 24 лютого 2022 року. А під час війни донорство крові особливо актуальне.

2Щороку 14 червня у світі вшановують донорів  – людей, котрі,  здаючи безоплатно  кров та плазму, наповнюють нею ріку життя, яка нестиме життєдайні сили по1 жилах потребуючих. Ці непомітні шляхетні герої роблять свій безцінний внесок у добру справу – порятунок людських життів. Тому всі так цінують шляхетне рішення небайдужих людей.

З нагоди Міжнародного дня донора  Студентський парламент ІФНТУНГ вийшов з ініціативою організовано долучитись до здачі крові. Кожен охочий представник університетської спільноти віком від 18 до 60 років та без протипоказань може здати кров в Прикарпатському обласному центрі служби крові.

Традиційно до здачі крові долучаються студенти, курсанти, викладачі, працівники. Варто відзначити, що офіцери та курсанти кафедри військової підготовки щороку здають кров на добровільних засадах (і не лише з нагоди Дня донора). Це – вагоме свідчення відповідальності нашої молоді, яка добре усвідомлює, що рятує таким чином людські життя.

Уся університетська спільнота дякує всім, хто долучився до цієї шляхетної ініціативи!

 

News Cover Image
Ріка життя
news_images_body
1
2
Акутуальні новини

Оголошення про курси підвищення кваліфікації

На базі Центру дистанційного навчання ІФНТУНГ відбуваються курси підвищення кваліфікації “Проектування електронних навчальних курсів” для НПП університету (3 кредити, 90 годин). Викладачі мають можливість підвищити свою професійну майстерність шляхом вивчення методики та отримання практичних навиків проектування електронних курсів навчальних дисциплін. 

Зокрема, під час проходження навчання на даних курсах протягом 2023 р. підвищили кваліфікацію понад 50 чол. НПП університету. (посилання на таблицю сертифікатів).

Набір на навчання за цією програмою проводиться на постійній основі за особистим зверненням бажаючих.

Програма підвищення кваліфікації

У результаті проходження навчання на КПК є можливість отримати сертифікат розробленого електронного курсу

 

Кращі сертифіковані курси були відзначені на круглому столі, що відбувся 12.06.2023 р. 

Додаткова інформація новин:

Потужна комп’ютерна база запорука успіху!

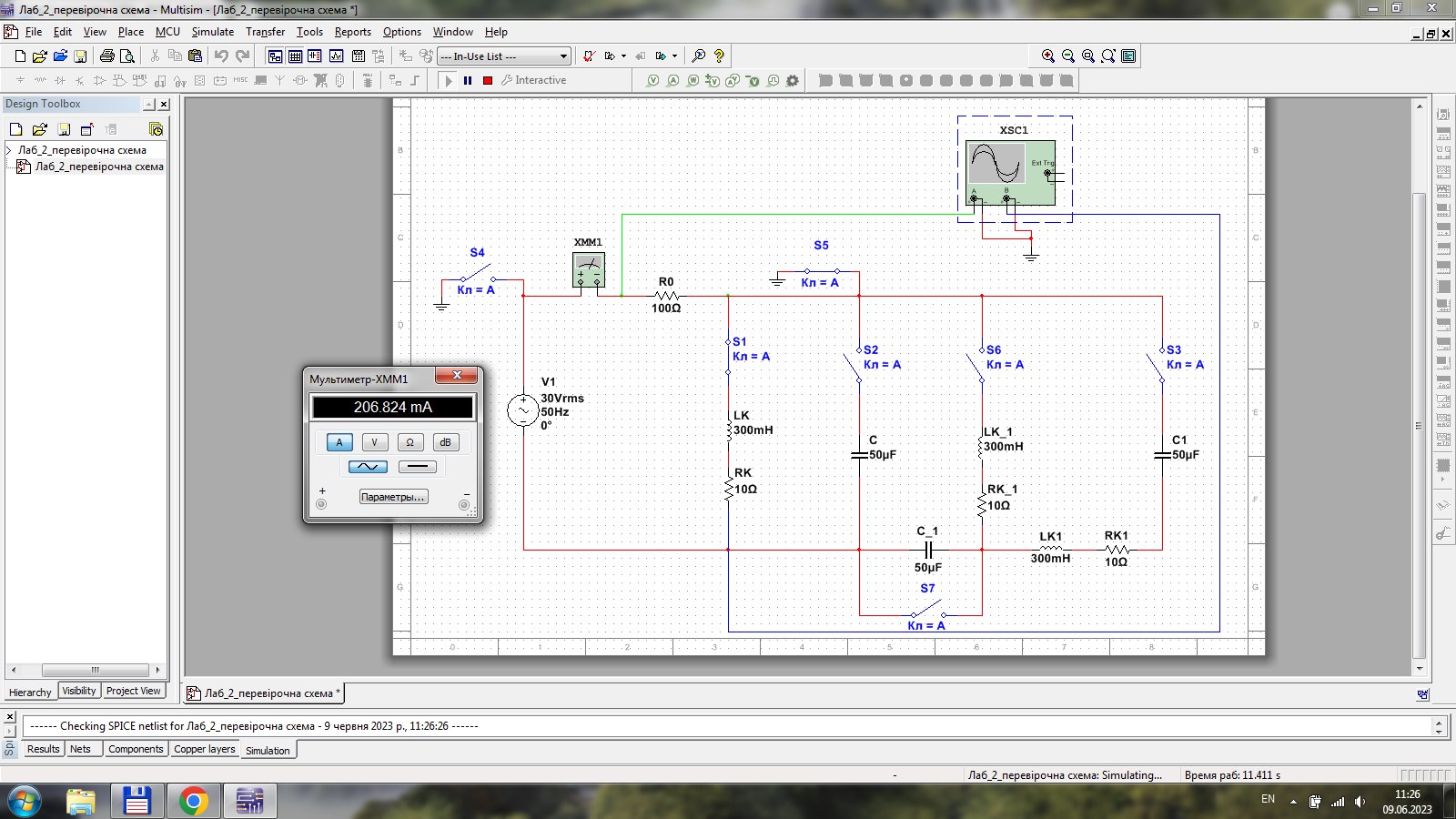
Кафедра «Енергетичного менеджменту і технічної діагностики» оснащена потужною комп’ютерною технікою, яка застосовується при вивченні багатьох дисциплін освітніх програм «Інженерія відновлюваної енергетики» і «Енергетичний менеджмент». Зокрема опанування такої дисципліни, як "Основи електротехніки і промислової електроніки" базується на системах комп’ютерного моделювання та симулювання та дослідженні реальних електронних виробів. До прикладу, для моделювання таких лабораторних робіт, як: «Дослідження лінійного електричного кола постійного струму з послідовно-паралельним з’єднанням елементів», «Дослідження лінійного електричного кола змінного струму з послідовним з’єднанням елементів», «Дослідження явища резонансу струмів», «Дослідження трифазного кола зі з’єднанням приймачів зіркою» та багатьох інших використовується середовище  NI Multisim Education.  Головна особливість NI Multisim – простий інтерфейс, потужні засоби графічного аналізу результатів моделювання, наявність віртуальних вимірювальних приладів, що копіюють реальні аналоги – від чого студенити просто у захваті. Бібліотека елементів містить величезну кількість моделей-компонентів. Є електромеханічні моделі, імпульсні джерела живлення, перетворювачі потужності. Поєднання потужної і сучасної техніки поряд з чудовим програмним забезпеченням, які надані USAID Проєкт енергетичної безпеки, дозволяють нашим студентам єфективно та на сучасному рівні опановувати навчальні дисципліни!

 

 

News Cover Image
фото1
News Images
фото2
Відкрите заняття 3
фото 4
фото5
фото11
фото6
фото7
фото9
фото10
фото12
фото 13
фото14
фото 15
фото 15
фото 15
фото 15

Сучасну лабораторію з підготовки фахівців для відновлення енергетики України відкрито в ІФНТУНГ

На кафедрі енергетичного менеджменту та технічної діагностики (ЕМТД) відкрито унікальну навчально-виробничу лабораторію монтажу, налаштування та експлуатації фотоелектричних станцій, аналогів якої немає жоден заклад вищої освіти (ЗВО) на заході України! Лабораторію обладнано за підтримки за підтримки Агентства США з міжнародного розвитку (USAID) через Проєкт енергетичної безпеки (ПЕБ).

1Якісна інженерна підготовка неможлива без потужної сучасної лабораторної бази. Так, за словами доцента кафедри ЕМТД Андрія Яворського, мета створення такої лабораторії полягає в тому, щоб шляхом проведення виробничої практики надати студентам максимум практичних навичок (зокрема, в освоєнні особливостей робочої професії). «Такий підхід надзвичайно потужно застосовується в технологічних ЗВО ЄС. В таких університетах, що спрямовані на реальний сектор економіки, понад 60% навчання присвячується практиці. Одним з прикладів є партнер ІФНТУНГ -  KU Leuven (Бельгія) як найкращий технологічний університет ЄС. Підхід, який застосовується в  KU Leuven полягає в тому, що майбутній інженер повинен вміти і знати все те, що й робітник за певним напрямом. Відповідно такий підхід значно підвищує якість підготовки майбутнього інженера та робить його конкурентоспроможним на ринку праці. Лабораторії кафедри ЕМТД (відновлюваної енергетики; фізичних основ відновлюваної енергетики; інформаційних технологій в енергетиці; монтажу, налаштування та експлуатації фотоелектричних станцій) мають найсучасніше матеріальне забезпечення, яке необхідне для набуття студентами елементів робочих навичок, бо саме достатня кількість практики є дуже важливою для технічних спеціальностей!», - розповідає Андрій Яворський.

2Створена навчально-виробнича лабораторія монтажу, налаштування та експлуатації фотоелектричних станцій призначена насамперед для проходження виробничої практики студентами освітньої програми «Інженерія відновлюваної енергетики».  Навчання та набуття практичних навичок для студентів буде проходити на найкращому обладнанні, зокрема: мережеві фотоелектричні інвертори FRONIUS (Австрія), комплекти для побудови автономних фотоелектричних станцій Victron Energy (Нідерланди), системи кріплення фотоелектричних модулів Kripter (Україна), обладнання захисту ФЕС ETI (Словенія) тощо. Чого вартий тільки спеціалізований інформаційно-вимірювальний комплекс Seward PV150 (Великобританія), який дозволяє проводити весь комплекс вимірювань і контролю для фотоелектричних станцій відповідно до міжнародного стандарту IEC 62446:2009 «Системи фотоелектричні. Системи, що підключаються до мереж електропостачання загального призначення. Вимоги до документації, приймання та обстеження» та стандарту EN 62446 («Фотелектричні системи – вимоги до вимірювання та контролю»). Додамо, що для надання якісних освітніх послуг  студентам, викладачі кафедри ЕМТД пройшли в 2022 році курс навчання «Сонячні електростанції: продаж, проектування, монтаж» на базі лідера сонячної енергетики України - компанії «Атмосфера».

Так, під час проходження виробничої практики студенти зможуть набути навички робочої професії «Майстер з монтажу та обслуговування систем відновлювальної енергетики (фотоелектричні станції)»:

- виконання робіт по механічному монтажу опорних конструкцій та обладнання ФЕС;

- виконання робіт по електричному монтажу обладнання та систем ФЕС;

- контроль та вимірювання усіх необхідних  параметрів ФЕС, що впливають на працездатність, продуктивність та безпеку роботи станції відповідно до вимог IEC 62446:2009 та EN 62446;

 - виконання робіт з налаштування ФЕС, засобів комерційного/технологічного обліку, контролю метеопараметрів і систем віддаленого моніторингу.

3«Переконані, що  такий підхід до навчання, який ми на кафедрі реалізовуємо в освітній програмі «Інженерія відновлюваної енергетики», дозволить значно підвищити конкурентоспроможність фахівців на ринку праці, а також йде в тренді підготовки кадрів для відновлення енергетики України», - додає Андрій Яворський.

 

 

 

News Cover Image
1
News Images
1
3
4
2
5
6
7
8
9
10
11
12
13
14
15
16
17
18
news_images_body
1
2
3
Акутуальні новини

Обмін досвідом і перспективи партнерства в межах ініціативи Twinning

Доцент кафедри комп’ютерних систем і мереж Іван-Франківського національного технічного університету нафти і газу (ІФНТУНГ), керівник проєкту «Освітня програма подвійних дипломів «Інформаційні технології для сталого розвитку енергетики» Мар’ян Слабінога взяв участь у Міжнародній конференції «Інтернаціоналізація як ключ до стійкості та відбудови: перший рік ініціативи Twinning», яка днями проходила у Львові.

1Серед учасників освітнього заходу - представники університетів України та Асоціації університетів Великої Британії, що долучились до проєкту, компанії Cormack Consultancy Group, Офісу Президента України, Фонду Президента України з підтримки освіти, науки та спорту, Міністерства освіти і науки України та ін.

Відзначимо, що зараз у проєкті беруть участь понад 100 закладів  вищої освіти Великої Британії, США, Європи та України. Серед них і національний технічний університет нафти і газу.

У межах конференції учасники обговорили важливі питання, зокрема: інтернаціоналізація навчання та досліджень в умовах війни, позитивні приклади діяльності університетів в рамках ініціативи Twinning, пріоритети, потреби та шляхи співпраці університетів.

Також сторони поділилися особливостями реалізації проєктів програм подвійних дипломів, обговорили виклики, що стоять перед закладами вищої освіти та поділились досвідом їх вирішення. Учасники домовилися про співпрацю щодо акредитації програм, а також реалізацію спільних міжуніверситетських ініціатив.

Нагадаємо, спільна заявка ІФНТУНГ та Лондонського університету Саут-Банк на грантову підтримку програми подвійних дипломів здобула перемогу в межах британсько-української ініціативи Twinning. І вже цьогоріч ІФНТУНГ запрошує до вступу на нову англомовну програму подвійних дипломів «Інформаційні технології для сталого розвитку енергетики»!

Деталі програми та контактні дані - на сайті ОП: https://it4see.nung.edu.ua

Дізнатися про останні новини програми можна в Telegram-каналі: https://t.me/it4see

 

News Cover Image
1
News Images
1
Акутуальні новини

Із ректором на діалог

Днями в Івано-Франківському національному технічному університеті нафти і газу (ІФНТУНГ) відбулася діалогова зустріч між представниками адміністрації, підрозділів університету, студентського містечка, студентами, викладачами, мешканцями гуртожитків включно з внутрішньо переміщеними особами (ВПО). Учасники зустрічі обговорили існуючу внутрішньоорганізаційну комунікацію університету й окреслили потенційні кроки для кожної зі сторін для досягнення бажаних покращень. 

1Адміністрацію університету представляв ректор, професор  Ігор Чудик. За його словами, такий формат заходів необхідно масштабувати і зробити регулярним: «Така комунікація дає можливість почути краще потреби тих, хто навчається, працює в університеті, проживає в гуртожитках. Без поєднання зусиль кожної зі сторін побудова ефективної комунікації, а в подальшому і спільного майбутнього є неможливою».

Директорка студмістечка Валентина Качала впевнена, що з новопризначеним ректором ефективна комунікація з адміністрацією університету стане реальністю. ЇЇ брак досі поглиблював проблеми в гуртожитках, де спільно мешкають ті, хто навчається, працює і вимушено переїхали до Івано-Франківська.

Для представників і представниць ВПО зустріч допомогла відчути себе залученими і включеними в життя університету як спільноти. Так, Наталя Бугеря, ВПО з Луганської області, яка більше року разом із сім’єю мешкає в гуртожитку університету, поділилася, що «за звичайних умов ми б не познайомилися, не поспілкувалися, не розказали б про свої проблеми. А в такому просторі усі сторони нас почули». 

Завдяки діалогу студенти можуть налагодити якісніший зв’язок із викладачами і дирекцією інститутів, висловити своє бачення недоліків освітнього процесу, різних форм навчання в університеті. Як зазначив студент, член профкому Іван Гой, «у час, коли ми будуємо нову Україну з новою освітою важливо розуміти і чути одне одного».

2Діалогову зустріч фасилітувала Віра Кудлач, Голова Правління громадської організації «СпільноМи», сертифікована фасилітаторка і медіаторка, доцентка кафедри суспільних наук ІФНТУНГ. «Діалог - це не просто розмова двох людей, а  підготовлений багатосторонній процес, простір, в якому люди чують одне одного і відкрито говорять про те, що є важливим для них. Шляхом налагодження діалогу наша ГО підтримує людей у пошуку сенсів і побудові довірливих стосунків», - зазначила пані Віра.

Діалогова зустріч стала підсумковою в проєкті «Налагодження ефективної взаємодії в громаді», який реалізувала ГО у співпраці зі студмістечком ІФНТУНГ. Проєкт включав проведення серії тренінгів, розробки і презентації інформаційної листівки з основ ефективної комунікації для працівників, студентів і мешканців гуртожитків ІФНТУНГ включно з ВПО. Детальніше про діяльність ГО: https://www.facebook.com/spilnowe.  

Заходи проводилися в рамках суб-гранту проєкту Re:Ukraine project за фінансової підтримки Європейського Союзу, що реалізується ГО «Інститут аналітики та адвокації». Їхній зміст є виключною відповідальністю суб-грантера проєкту Re:Ukraine ГО «СпільноМи» і не обов'язково відображає позицію Європейського Союзу.
                                                                                                                                                         За інформацією ГО «СпільноМи»

 

News Cover Image
1
News Images
1
2
3
news_images_body
1
2
Акутуальні новини

Про актуальний стан галузі геоінформаційних технологій в Україні розповіла студентам Оксана Пона

     Днями  відбулася зустріч студентів і викладачів з керівником ТОВ «Кайлас АЕРО/ГІС технології», випускницею  2017 року Оксаною Поною. Тематика онлайн-семінару  стосувалася таких навчальних дисциплін, як «Інтернет технології в картографії» і «Геоінформаційні системи і бази даних», «Сучасні технології ГІС».
Відомо, що сьогодні ГІС все ширше використовуються для вирішення різноманітних завдань землеустрою, містобудування, захисту навколишнього середовища, національної безпеки, для забезпечення прийняття управлінських рішень на різних рівнях.
     Від фахівчині студенти дізналися про досвід різноманітних реалізованих проєктів в галузі геоінформаційних технологій (у тім числі і міжнародних), зокрема, роботу з даними LIDAR, створення баз геоданих у середовищі ArcGIS, оновлення цифрових топографічних карт різного масштабу, розробку WebGIS, на основі ArcGIS Server, яка надає користувачам не лише можливості візуалізації, але й ефективні інструменти управління просторовими даними.
Особливо цікавими були розглянуті питання щодо можливостей працевлаштування, кар’єрного шляху і найважливіших знань та навиків, необхідних майбутньому      ГІС-фахівцю. Адже, на думку п. Оксани, особливістю роботи у сфері ГІС у першу чергу є постійне розширення і вдосконалення знань, освоєння нових тем і подолання викликів, продиктованих розвитком технологій і науки.
     Пишаємося нашою випускницею і бажаємо подальших успіхів, розвитку і професійного зростання!

 

 

News Cover Image
Про актуальний стан галузі геоінформаційних технологій в Україні розповіла студентам Оксана Пона
News Images
Про актуальний стан галузі геоінформаційних технологій в Україні розповіла студентам Оксана Пона
Про актуальний стан галузі геоінформаційних технологій в Україні розповіла студентам Оксана Пона
Про актуальний стан галузі геоінформаційних технологій в Україні розповіла студентам Оксана Пона
Про актуальний стан галузі геоінформаційних технологій в Україні розповіла студентам Оксана Пона
Про актуальний стан галузі геоінформаційних технологій в Україні розповіла студентам Оксана Пона
Додаткова інформація новин: